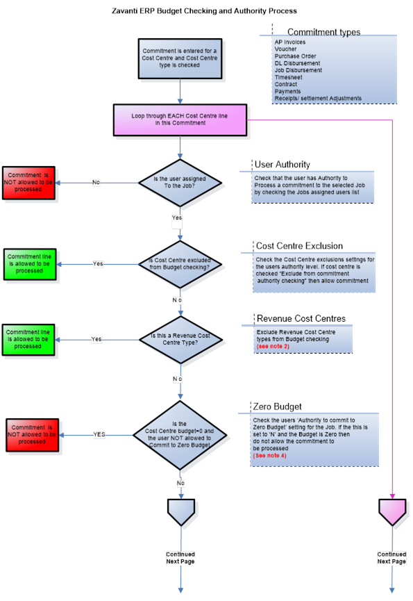
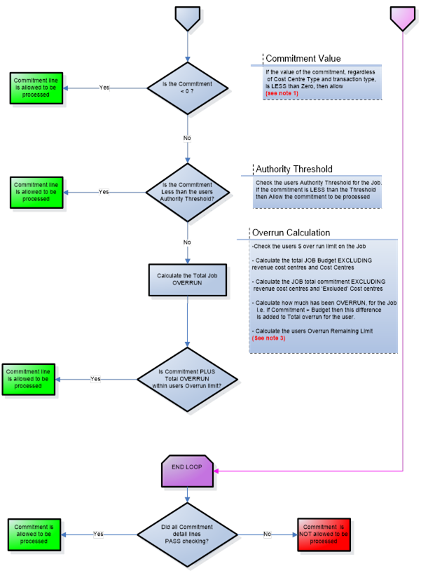
Process Flowcharts

The following flow chart and notes present the Budget Checking and Authority process within Zavanti ERP